百岁兰(Welwitschia mirabilis)又名千岁兰,是买麻藤类单种科百岁兰科孑遗植物,系裸子植物中唯一的草状木本,是一种十分罕见的植物。化石记录百岁兰曾经广泛分布于巴西、葡萄牙等地。随着大陆板块分裂,气候骤变,自然居群幸存于如今的安哥拉与纳米比亚沙漠(纳米比亚国花)。是《濒危野生动植物种国际贸易公约》(CITES)附录Ⅱ保护植物,被国际植物学会列为世界八大珍稀植物之一。百岁兰一生只有两片叶子,持续生长不脱落,叶子寿命为植物界最长,其个体在原产地可存活达3000年之久,故此得名。
自2017年开始,在中国科学院中-非联合研究中心的组织下,中国科学院武汉植物园王青锋研究员带领植物多样性与进化学科组与深圳中科院仙湖植物园万涛研究员团队、纳米比亚Gobabeb研究中心、英国Kew皇家植物园、中国科学院植物研究所、英国伦敦玛丽女王大学、比利时根特大学等十余个合作单位的科学家联合启动了百岁兰基因组与适应性进化机制的研究工作。经过连续三年多次的野外观察和取样,采用第三代测序技术和Hi-C 技术辅助组装注释获得了百岁兰6.8G的基因组全长序列,Scaffold N50 达 295.50 Mbp,93.65%的序列锚定到 了21 条染色体上,结合RNA-seq、Bisulphite-seq、sRNA-seq、核磁共振、激素测定等分析,对百岁兰的演化历史和生态适应性进行了研究。
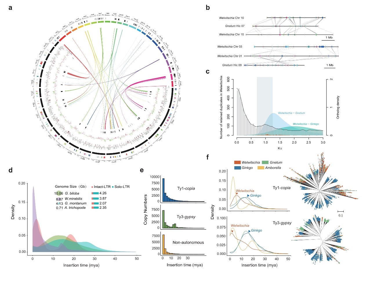
研究发现,百岁兰物种分化产生之后约8600万年前发生了一次独立的全基因组加倍(WGD),基因组在近1-2个百万年内经历了剧烈的转座子爆发,但高频的非同源重组抵消了大部分扩增的转座子序列。上述变化发生的时间和百岁兰所处纳米比亚沙漠的形成历史(约至少8000万年前形成的地球上最古老沙漠)具有很强的关联性。
通过对百岁兰原始分生组织和新老叶段的甲基化测序和比较,发现百岁兰基因组整体呈现极端重度甲基化,并通过CHH位点甲基化动态差异来特异性调节沉默转座子,以维持分生组织细胞基因组完整性,避免DNA的有害突变。有意思的是,重度的甲基化似乎加速了百岁兰基因组脱氨基的速率,使得其G-C含量异常低。在漫长的极端干旱和贫营养的条件下,百岁兰基因组演化朝着小且‘低能耗’的方向演化。
通过与其他代表性陆地植物的比较分析,相关抗性基因(HSP, LRR, WRKY, bHLH等)在百岁兰中发生了明显扩增,涉及细胞稳态、细胞生长速率、DNA修复的诸多转录因子的表达式样,尤其是调控植物分生组织分生能力的ARP和KNOX1共表达模式与其他种子植物区别明显,使得百岁兰能持续不断的获得新分化的叶片细胞,保证两片叶子的持续伸长。研究还发现脱落酸ABA合成限速酶NCED4在百岁兰不同组织差异表达可能是由启动子区CHH差异甲基化调控引起的。
相关研究表明,百岁兰的基因组演化与其近1亿年以来经历的地质环境剧变和持续高温干旱影响有较强的关联性,趋向小且‘低能耗’。重度甲基化和CHH位点调节,有效的保证了百岁兰基因组在世代交替过程中的完整性;调控初生分生组织发育转录因子表达模式的变化很可能影响了该物种现今的形态建成式样,特异性降低的细胞生长速率、细胞内稳态建成使得百岁兰的两片叶子缓慢而健康的生长,而抗热、高度木质化的叶片进一步助其适应极度干旱的环境。
相关研究成果以The Welwitschia genome reveals unique biology underpinning extreme longevity in deserts为题,于2021年7月12日发表在Nature Communications上。研究工作得到中国科学院中-非联合研究中心研究专项、国家自然科学基金等的支持。
文章链接:https://www.nature.com/articles/s41467-021-24528-4


图1. 百岁兰形态、生境及其分布

图2. 百岁兰基因组演化动态和历史

图3. 百岁兰甲基化图谱,重度甲基化百岁兰基因组脱氨基导致的低GC

图4. 百岁兰特性扩张基因家族及新老叶段基因家族的差异表达







