湖南报春苣苔(Primulina hunanensis K. M. Liu & X. Z. Cai)为苦苣苔科(Gesneriaceae)报春苣苔属(Primulina Hance)一种多年生草本植物,对于弱光、贫瘠的洞穴环境适应能力非常强,在物种进化和对环境的适应上独具特色。湖南报春苣苔花繁艳丽,株形优美,具有极佳的园艺种植价值。但其生境特殊,分布范围极窄,仅在湖南省的一个县内有发现,估计野生种群数量不足800株,被归为濒危植物,为湖南极小种群野生植物代表类群。
线粒体是植物细胞中的能量生产中心,研究证明,线粒体与细胞质雄性不育(CMS)密切相关,线粒体基因组研究也被应用于种植保存和遗传改良等领域。此外,线粒体自身含有独立于细胞核的遗传物质,研究其结构差异和演化关系,能为物种鉴定、分类的研究提供有力的依据。而线粒体基因组因其结构多变,具有组装难度大,测序成本高的特点,其发展速度远落后于叶绿体基因组。在具有3,800多个物种的苦苣苔科家族中,迄今仅有两个物种的完整线粒体基因组被报道。
近期,武汉植物园东非植物区系与分类学科组联合湖南师范大学生命科学学院植物分类学研究团队,利用最新的具有超长读长片段优势的三代测序技术(Nanopore),首次完成了湖南报春苣苔完整的线粒体基因组的测序和组装,这是报春苣苔属内的首个、苦苣苔科内的第三个完整线粒体基因组被报道,为植物有限的线粒体基因组数据库作了重要补充。研究分析了湖南报春苣苔线粒体基因组特征,包括基因含量、密码子的使用偏好、重复序列、RNA编辑,并结合唇形目内已公布的线粒体基因组,对比分析系统发育关系、基因组共线性。
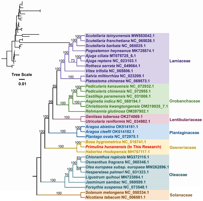
研究结果表明:湖南报春苣苔线粒体基因组全长575,242 bp,GC含量为43.54%。长读数据支持将其组装成线形结构,共编码60种基因,其中包括37种蛋白质编码基因,20种tRNA基因,3种rRNA基因(图1)。蛋白质编码基因占线粒体基因组总长的9.32%,共有31个密码子的RSCU值大于1。检测到116个简单重复,7个串联重复以及362个散在重复序列,并鉴定出455个潜在的RNA编辑位点。共线性结果表明湖南报春苣苔与近缘物种间存在大量基因组重排。基于线粒体基因组的系统发育的拓扑结构显示,湖南报春苣苔与旋蒴苣苔(Boea hygrometrica)的亲缘关系较近(图2)。
研究成果以“Assembly and comparative analysis of the initial complete mitochondrial genome of Primulina hunanensis (Gesneriaceae):a cave-dwelling endangered plant”为题,近期在国际植物学期刊BMC Genomics上发表。武汉植物园与湖南师范大学生命科学学院联合培养的硕士研究生陈灵灵与武汉植物园东非植物区系与分类学科组的董翔博士为共同第一作者,湖南师范大学蔡秀珍副教授与武汉植物园胡光万研究员为共同通讯作者。
研究工作得到国家野生植物种质资源中心的支持,并得到国家科技基础资源调查项目(2019FY101800)、国家自然科学基金项目(32270228;31970211)、国家植物标本资源中心项目(NPSRC)(E0117G1001)、国家林业和草原局兰科植物保护与利用重点实验室开放基金(OC202104)的资助。

图1 湖南报春苣苔的线粒体基因组图谱

图2 湖南报春苣苔与其他32种植物的系统发育关系
基于26个保守的线粒体基因组蛋白质编码序列,通过最大似然法构建的系统发生树。







