球兰属(Hoya)隶属于夹竹桃科(Apocynaceae)马利筋亚科(Asclepiadoideae),其蜡质的花非常美丽,常用作观赏植物。然而,多数球兰属物种的系统发育关系尚未得到解决。
武汉植物园东非植物区系与分类学科组的研究人员收集了球兰属及与其亲缘关系相近的眼树莲属多个物种的研究材料,利用基因组浅层测序技术测得了球兰属内同属球兰类群的31个物种的叶绿体基因组,并对其进行了多重分析以了解球兰类群内叶绿体基因组变异情况,从而确定一些新测序的中国特有物种的系统发育位置。研究人员还筛选了叶绿体基因组中的热点区域:trnT-trnL-trnF、 psba-trnH、trnG-UCC、ndhF、ycf1、matK、rps16以及accD,这些基因序列可以作为DNA条形码用于球兰属植物的物种鉴定。
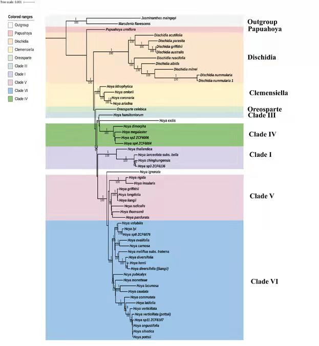
叶绿体基因组图谱(图1)表明球兰属及眼树莲属的叶绿体基因组具典型的四分结构,小单拷贝(SSC)缩小为单基因ndhF、反向重复区(IR)极度扩张且长度相对保守。球兰属叶绿体基因组长度在175,404 bp (Hoya lacunose)至179,069 bp (Hoya ariadna)之间,大单拷贝区长度介于80,795 bp (Hoya liangii)与92,072 bp (Hoya_sp2_ZCF6006)之间。在31个球兰属物种质体中识别出235个长片段重复序列(LDR)和10个高变异位点,可以作为DNA条形码。利用最大似然法(ML)和贝叶斯推断法(BI)构建物种系统发育关系(图3),结果支持Clemensiella作为一个单独的属,Hoya ignorata作为支系VI的近缘种。这项研究为探究球兰属物种的进化关系和生物地理历史提供了新的思路。
研究成果以“Analysis of the Complete Plastomes of 31 Species of Hoya Group: Insights Into Their Comparative Genomics and Phylogenetic Relationships”为题,近期在国际学术期刊Frontiers in Plant Science上发表。本研究由中国科学院生物资源计划项目(KFJ-BRP-017-10)、中国国家植物标本资源中心项目(E0117G1001)、中国科学院国际合作计划项目(151853KYSB20190027)和中国科学院中非联合研究中心项目(SAJC202101)的资助。学科组肯尼亚籍留学生Wyclif Ochieng Odago为论文第一作者,胡光万研究员与张彩飞博士为共同通讯作者,学科组多名学生参与了此项研究。

图1 球兰属27个物种的基因物理图谱

图2 7个球兰属物种的质体基因组多重比对重排

图3 基于57个球兰属物种编码区重建的最大似然树







