醋栗番茄(Solanum pimpinellifolium)是栽培番茄的野生祖先种,以其优异的抗性和浓郁的风味,而且可与栽培番茄直接杂交,快速转育优良性状等特点,广泛用作现代番茄育种的重要种质资源。其基因组和遗传多样性的研究,对充分挖掘该野生种质资源的育种潜力和价值,促进番茄产业发展意义重大。因此,醋栗番茄的基因组研究受到研究者的关注,此前已有个别基因组草图发布。但是,这些草图并不完整,且高度碎片化,限制了它们在育种和科学研究中的应用。
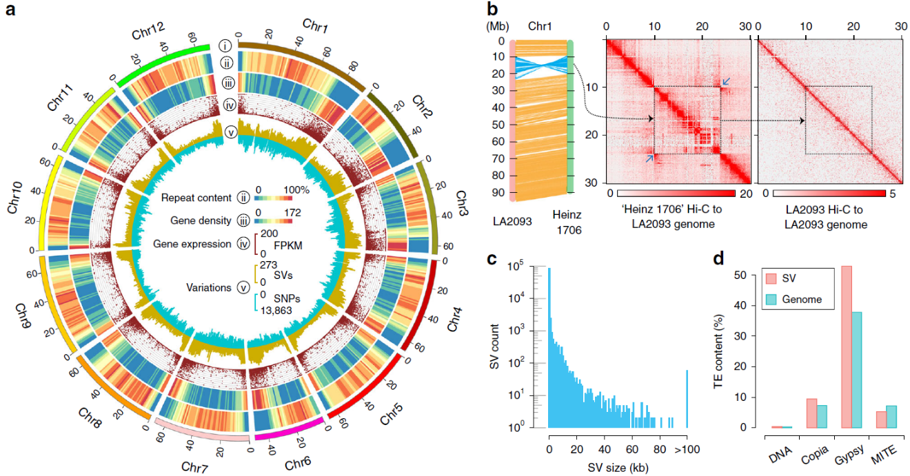
本研究采用PacBio + Hi-C策略,组装了一个高质量染色体级的醋栗番茄LA2093基因组序列。LA2093是一个重要的醋栗番茄品系,拥有优良的抗病性、抗逆性和高番茄红素含量等优异性状,被用作父本材料,参与构建了一个重组自交系群体,广泛用于抗性和果实品质相关的基因定位。通过LA2093与现代栽培品种Heinz 1706的参考基因组的比较分析,鉴定了92,000多个基因组结构变异(SVs),其中包括11个长度超过一百万碱基对的超大型SVs。随后,利用约600个包括野生和栽培番茄品系在内的基因组数据,比较分析番茄驯化、改良和现代育种中被选择的SVs。发现大量受选SVs与已知的重要育种性状相关基因重叠,包括果实重量、果实成熟、番茄红素含量及含糖量等,这些SVs对相关基因的表达水平有显著影响。表达数量性状位点(eQTL)分析可以检测到一些热点区域,这些区域含有控制重要性状的主要调控因子。本研究利用基于SVs的eQTL分析发现了影响类黄酮生物合成和表皮蜡质积累等的热点区域和主要调控因子,对改良果实品质和延长货架期具有潜在应用价值。
本研究得到的高质量醋栗番茄LA2093基因组及鉴定得到的SVs为将来的番茄生物多样性育种和相关的科学研究提供了丰富的资源。相关成果于11月16日,以“Genome of Solanum pimpinellifolium provides insights into structural variants during tomato breeding”为题发表在国际著名学术期刊Nature Communications上。美国康奈尔大学Boyce Thompson Institute费章君团队及中国科学院植物种质创新与特色农业重点实验室、武汉植物园为论文共同完成单位,武汉植物园园艺植物基因组与分子改良学科组高磊研究员为论文的共同第一作者。
论文链接:https://www.nature.com/articles/s41467-020-19682-0
图1 醋栗番茄LA2093基因组及结构变异
图2 受选结构变异及其对番茄红素累积相关基因表达的影响
图3 基于SVs的eQTL分析







