我国是水果生产大国,果树栽培面积和果品产量均居世界首位。然而由于管理方式尚未成熟,我国果品质量与发达国家间存在较大的差距。淀粉是影响果品质量的一个重要成分,淀粉含量低的水果口感较甜,淀粉含量高的水果适合烹饪,但汁液过少,不能满足市场对果汁的需求。尽管如此,淀粉在水果中的合成与分解还尚未受到关注,与该途径相关的基因研究报道甚少。中国科学院植物种质创新与特色农业重点实验室果树分子育种课题组通过对苹果、桃和柑橘颗粒结合淀粉合成酶(GBSS)的表达和进化分析,发现淀粉代谢与果实可溶性糖含量密切相关。
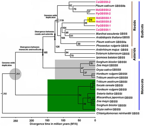
GBSS是一种直链淀粉合成酶,它在谷类植物的研究较多,但在水果代谢中的研究甚少。该研究克隆了苹果GBSS基因家族的所有5个成员,同时分离了桃、柑橘GBSS基因家族的所有2个成员。GBSS基因在苹果果实中表达水平较高,而在桃、柑橘果实中表达较低,这可能与淀粉在苹果果实中积累较多,而在桃、柑橘果实中积累较少有关。同时,系统进化分析结果表明,植物GBSS基因的扩增与全基因组复制有关。单子叶禾本科植物GBSS基因可分为GBSSI和GBSSII两个家族,GBSSI在胚乳中表达较高,而GBSSII在叶、茎等其他器官中表达;双子叶植物只有GBSSII单个家族,且表达特征与单子叶植物GBSSII相似,这可能与双子叶植物胚乳大多均已退化有关.
相关研究论文Diversification of Genes Encoding Granule-Bound StarchSynthase in Monocots and Dicots Is Marked by MultipleGenome-Wide Duplication Events近期发表于国际权威期刊PLoS One (2010年影响因子4.411;TOP 30%)。

果树果实淀粉合成酶研究


