致全园女性职工:
以服务女性员工为宗旨,以维护女性员工的特殊权益、保障女性员工身体健康为目标。减轻患病女性员工的经济压力,增强广大女性员工自我保障能力,促进广大女性员工以健康的身心投入到工作和生活中,园工会为全体女性职工投保团体女性安康重大疾病保险。
以下服务要约,望全园女性职工详细阅读。
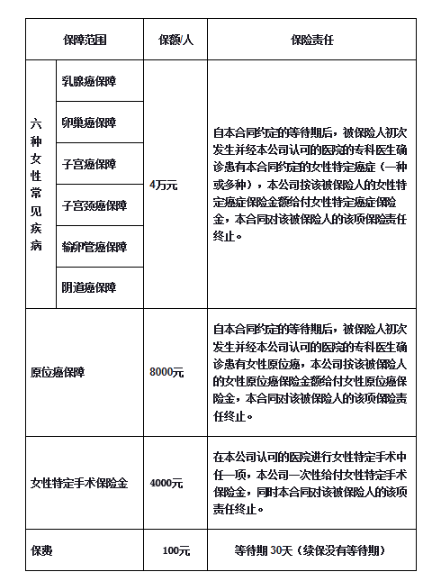
一:保险权益

二:保障期限
承保时间:2021年05月11日---2022年05月10日止
三:责任免除
在保险期间内,因下列情形之一导致被保险人医疗费用支出,本公司不承担保险责任:
一、 被保险人故意自伤、自杀、故意犯罪或拒捕;
二、 被保险人服用、吸食或注射毒品;
三、 被保险人怀孕、流产、分娩、产前产后检查、避孕、节育及绝育手术、不孕不育治疗、人工受精、性功能障碍治疗;
四、 被保险人酒后驾驶、无有效驾驶执照驾驶、驾驶无有效行驶证的机动车或驾驶与驾驶证载明准驾车型不相符合的机动车;
五、被保险人进行美容医疗、整容手术、变性手术、牙齿治疗或矫形、屈光不正之矫治、安装义齿、义眼、心脏起搏器、助听器、义肢或其他附属品;
六、 购置移植器官、安装人工器官、购买轮椅;
七、 被保险人进行健康检查、疗养、康复治疗、戒酒或戒毒治疗、物理治疗或心理治疗;
八、 被保险人作为器官捐献者接受的与器官摘除相关的医疗行为及其并发症、后遗症的治疗;
九、 被保险人未遵医嘱,私自服用、涂用、注射处方药物;
十、 被保险人患有性病、精神疾患、先天性疾病、先天性畸形、遗传性疾病或投保时未告知的现患疾病及症状或既往症;
十一、被保险人患艾滋病(AIDS)或感染艾滋病病毒(HIV呈阳性);
十二、被保险人从事潜水、跳伞、攀岩运动、探险活动、武术比赛、摔跤比赛、特技表演、赛马、赛车等高风险运动;
十三、订立本附加合同的本公司分支机构所在地的劳动和社会保障部门规定的应由被保险人自费的项目和药品;
十四、战争、军事冲突、暴乱或武装叛乱;
十五、核爆炸、核辐射或核污染。
提示:一般疾病门诊和住院不在此保险保障范围之列。
四:理赔须知
1、报案电话 4008895518 15871792727;
2、理赔所需资料:被保险人身份证明的复印件;本公司认可的医院出具的疾病诊断证明书和出院小结;本公司认可的医院出具的病检报告、血液检验及其他科学方法检验报告;被保险人个人银行账户复印件(提供开户行名称),被保险人所能提供的与确认保险事故的性质、原因等有关的其他证明和资料。
3、资料准备齐全后交给所在工会组织,由工会通知客户经理上门受理赔案;
4、理赔部通过审核、结案后将理赔金转入被保险人个人账户,同时客户经理直接通知客户理赔结果。
注意:以上未尽事宜,请详见保险公司合同书,最终以保险合同各项条款为准。
武汉植物园工会
2021年5月19日